Where to Start When Finding Root Causes

I had someone ask me the other day …
”Where do I start when finding root causes?”
To me, the answer was obvious. You need to understand what happened BEFORE you can understand why it happened.
That’s why the TapRooT® System starts by developing a SnapCharT® of what happened.
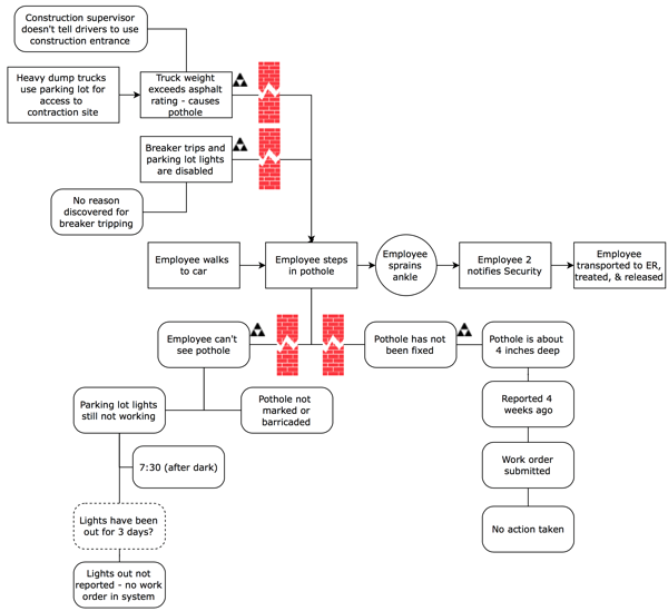
Here is a simple example.
Someone sprains their ankle while walking to their car in the parking lot.
What is the root cause.
You might think the obvious answer is …
“They didn’t have their eyes on path!”
But you are jumping to conclusions! You don’t know what happened. So start here…

You are starting to develop the story of what happened. You keep working on the story until you have clearly defined Causal Factors …

That’s a lot more information! It isn’t as simple as “eyes on path.”
Now you are ready to start identifying the root causes of each of the four Causal Factors.
So, that’s where you need to start to find root causes!